Oficial Bombeiro Militar - 2023
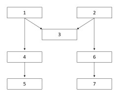
O fato de cloroplastos e mitocôndrias partilharem muitas similaridades, apesar de desempenharem funções distintas, sustenta a ideia de que essas duas organelas descendem de seres procarióticos que entraram em células nucleadas primitivas. Considerando as informações apresentadas, assinale a alternativa que relaciona corretamente os termos ciclo de Krebs, coenzima A, clorofila, cloroplastos, fotossíntese, hipótese endossimbiótica e mitocôndrias ao diagrama apresentado a seguir:

A forma como os animais obtêm e modificam o alimento para torná-lo acessível às células evoluiu de diversas formas, de acordo com as diferentes necessidades dietéticas. Considerando essa informação, assinale a alternativa correta.
Doenças transmissíveis são causadas pela transmissão de agentes patogênicos para um hospedeiro. As inter-relações entre hospedeiros, vetores, agentes e ambiente definem a estrutura epidemiológica dessas doenças. Considerando as informações apresentadas, assinale a alternativa correta.
A respeito de espécies nativas e espécies invasoras, é correto afirmar:
Assinale a alternativa que ilustra corretamente o processo de seleção natural.
A respeito dos mecanismos de transporte de moléculas e íons através da membrana plasmática, é correto afirmar:
Em 1959, quando foi fundada a Superintendência para o Desenvolvimento do Nordeste (Sudene), a participação dos estados dessa região no PIB nacional era de aproximadamente 13%. Na média dos anos 2002 a 2020, segundo o IBRE FGV, essa participação ficou em 13,6%. Isso mostra que, embora a economia do Nordeste tenha crescido nas últimas décadas, com melhora dos indicadores básicos de qualidade de vida, em termos relativos, não houve avanço significativo na redução da desigualdade econômica entre essa região e a média brasileira. Instituto Brasileiro de Economia da Fundação Getulio Vargas - IBRE FGV. Nordeste: Monitor do PIB. IBRE FGV , mar. 2023. Disponível em: https://portalibre.fgv.br/system/files/2023-03/monitor-do-pib-nordeste-fev.23_0.pdf. Com base nos conhecimentos de geografia regional, assinale a alternativa correta.
O IBGE pesquisa a distribuição censitária brasileira segundo a cor da pele com base no critério de autodeclaração das pessoas entrevistadas. Os dados do Censo Demográfico demonstram que essa distribuição é bastante heterogênea em termos regionais. Sobre esse tema, é correto afirmar:
“Um ecossistema é um conjunto de elementos bióticos e abióticos que se relacionam diretamente. Esses conjuntos podem ocupar espaços grandes ou pequenos e podem ser naturais ou artificiais. Um bioma, por sua vez, é uma categoria criada para expressar um tipo de relação entre seres vivos e clima, não se referindo a um ecossistema específico, mas sim a vários ecossistemas similares, que podem estar isolados entre si”. CRUZ, M. M. N. Geografia, ensino médio. São José dos Campos (SP): Editora Poliedro, 2022 (Coleção Lumen, v. 3). p. 65. No que diz respeito aos biomas, assinale a alternativa correta.
Sobre a utilização dos recursos hídricos, é correto afirmar: